Pintos code hacking by sg20180546
1. Thread (clear at 9/2)
1) Alarm Clock
- 1 tick = 10 ms = 0.01s
- if timer_sleep, insert into
struct list sleep_list - Each timer interrupt, test all elem in sleep list and get thread wake up.
2) Scheduler
- When a thread is added to the ready list that has a higher priority than the currently running thread, the current thread should immediately yield the processor to the new thread.
- nested priority donation
3) Advanced Scheduler : Multi Level Feedback Queue Scheduler (mlfqs)
-
integer :
priority,ready_threads nice -
fixed point :
recent_cpu,load_avg -
priority=PRI_MAX- (recent_cpu/ 4) - (nice* 2) -
recent_cpu= (2*load_avg)/(2*load_avg+ 1) *recent_cpu+nice -
load_avg= (59/60) *load_avg+ (1/60) *ready_threads -
Each Timer interrupt (10 ms, 1 tick)
-
Every 40 ms (4 tick)
-
Every 1 second(1 tick * TIME_FREQ)
-
parameter dependecies
2. User Program (clear at 10/2)
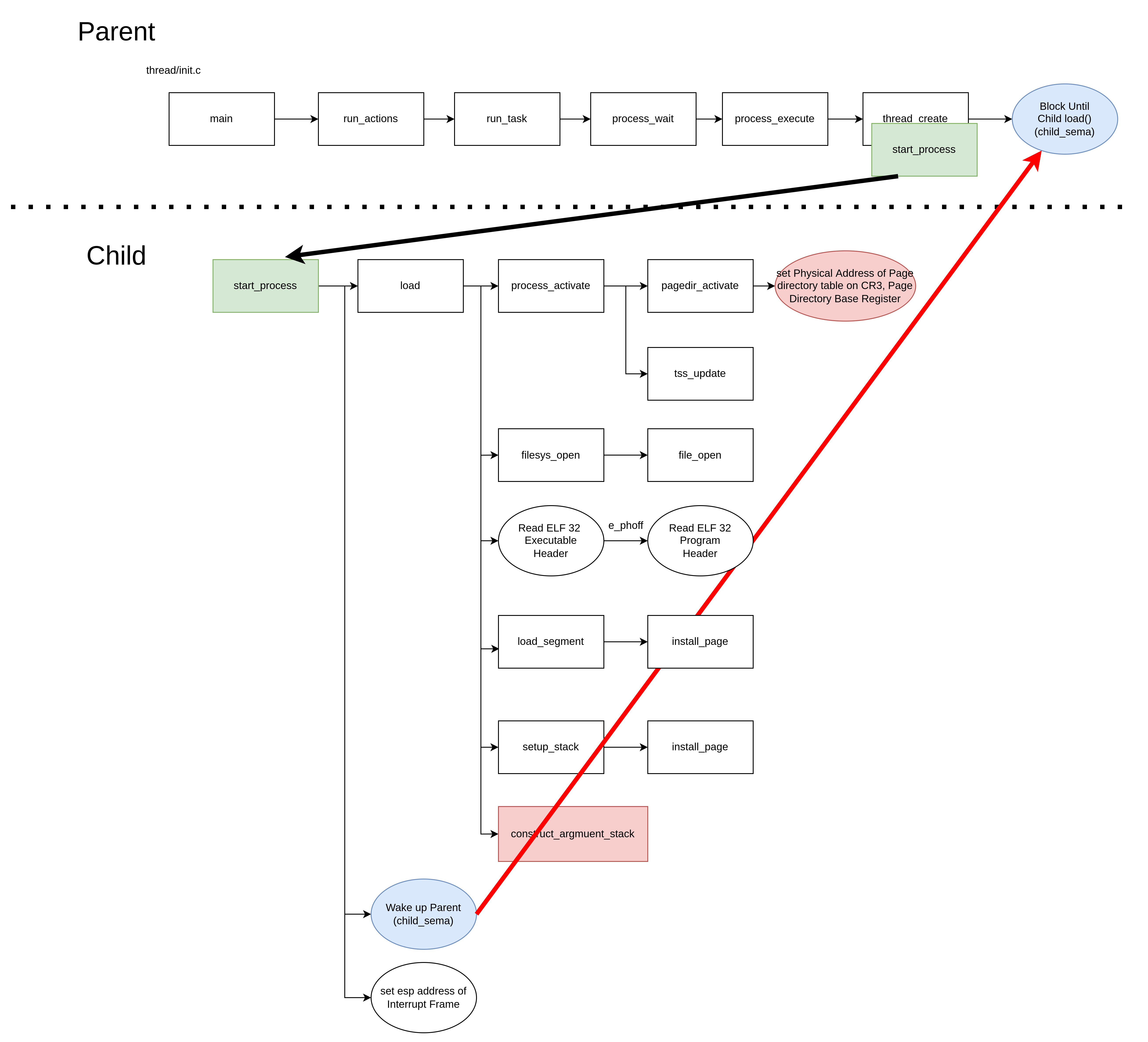
1) process_wait
- process wait list in child, which is running
- process wait elem in parent, which is waiting for the process exit
- parent blocked and inserted to wait list of running ps
- if running process exit, update exit status for waiting processes and unblock those.
2) argument passing by stack (executing)
- use intr_frame
- *esp == system call number
- *(esp+i)== system call argument
3) system call handler
- Register handler
- Handling system call
- linux interrupt vector table (IVT)
fail at novm-oom
3. VM (clear at 11/22)
pintos page pool(palloc.c) layout

1) Demand Paging
-
load_segment : map vm_entry -> ELF file offset , not load file on phys
-
page_fault : load file by certain file offset at vm entry
-
Swapping by Clock Algorithm
- IA32 3.7.6 : ACCESS,PRESENT / set by HARDWARE, clear by SOFTWARE(OS)
- When vaddr Access : handle page fault and load(set PTE PRESENT by HARDWARE), insert lru_list -> Hardware set PTE access bit(reference bit) to 1
- Replacement : traverse lru_list(circular, struct page) and check access bit
-> if access bit==1 : set access bit 0; next;
-> if access bit==0 : evict page(pagedir_clear_page); load file to kaddr; map page(install_page);
-> if dirty bit ==1 or vme_types==VM_ANON : need to be SWAP OUT, vme types=VM_ANON
2) Stack Growing
- Check vaddr is valid stack growing area (pintos ULIMIT: 1MB , pusha : 8 byte low than cur sp)
- new vm entry about new stack area, VM_ANON
- SWAP OUT to SWAP DISK
3) Swap Partition
pintos-mkdisk swap.dsk --swap-size=4
-
IA32 3.7.6 : DIRTY set by HARDWARE, clear by SOFTWARE
-
sizeof SECTOR = 512 bytes, sizeof PAGE = 4092 bytes
-
If swap in/out , write/read to 8(PGSIZE/BLOCK_SECTOR_SIZE) sector
-
managing (free) swap partition by bitmap
4) Memory Mapping files
- Files to memory
- memory needs to be sync to file when unmap, process exited.
fail at page-merge-mm
5. Filesys (progressing)
command
-
set gcc older version
sudo update-alternatives --config gcc -
pintos gdb
shell1 )
src/userprog/build $ pintos --gdb -v -k -T 60 --qemu --filesys-size=2 -p tests/userprog/args-multiple -a args-multiple -- -q -f run 'args-multiple some arguments for you!'
shell @)
src/userprog/build $ gdb kernel.o
(gdb) target remote localhost:1234
(gdb) continue
-
threads
pintos run alarm-multiple
gs201@gs201-14Z90N-VR5DK:~/Desktop/pintos/src/threads/build$make tests/threads/alarm-multiple.result.
gs201@gs201-14Z90N-VR5DK:~/Desktop/pintos/src/threads/build$make check -
userprog
pintos-mkdisk filesys.dsk --filesys-size=2
pintos -f -q
pintos -p ../../examples/echo -a echo -- -q
pintos -q run 'echo x'
pintos --filesys-size=2 –p ../../examples/echo –a echo -- -f –q run ‘echo x’ -
vm
src/userprog/Make.vars
KERNEL_SUBDIRS = threads devices lib lib/kernel userprog filesys vm
if there is new c file to compile, Makefile.build
vm_SRC = vm/page.c









