tcviz
tcviz is a script that can visualize your Linux traffic control (TC) configurations.
Qdiscs, classes, filters, you name it. The program has been first introduced on
my blog. Please read
Visualizing Linux Traffic Control Setup
for more information.
Requirements
- 3.0 ≤ Python
- Graphviz
How to use
./tcviz.py eth0 | dot -Tpng > tc.png
Examples
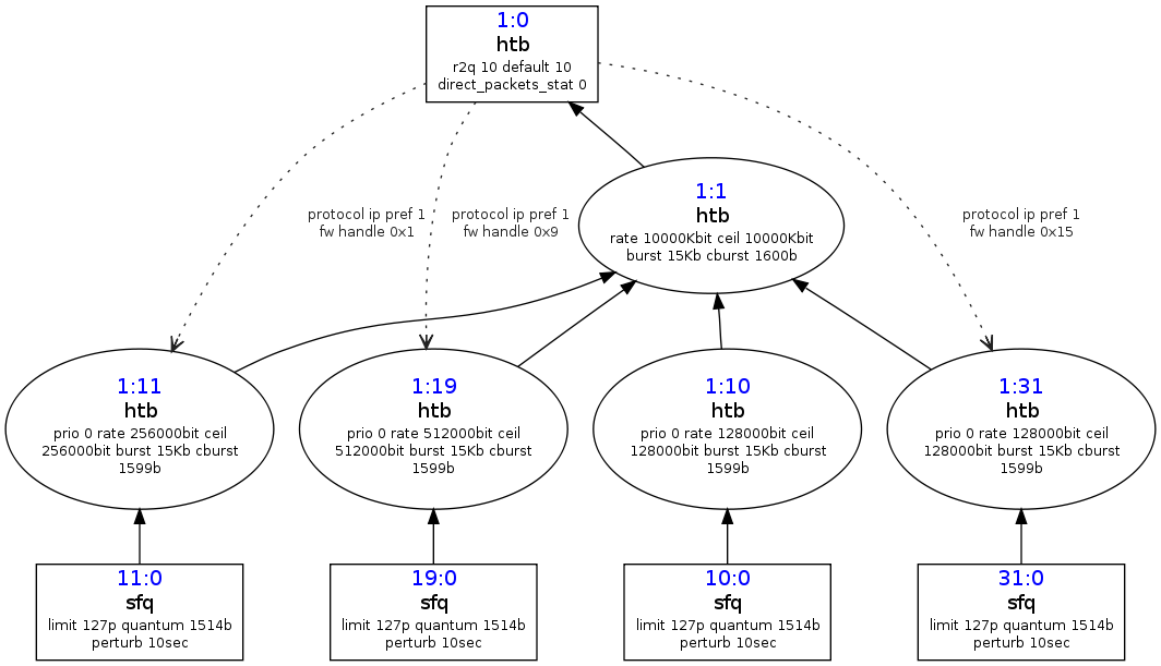
tcviz is able to turn something like this:
$ tc qdisc show dev eth0
qdisc htb 1: root r2q 10 default 10 direct_packets_stat 0
qdisc sfq 10: parent 1:10 limit 127p quantum 1514b perturb 10sec
qdisc sfq 11: parent 1:11 limit 127p quantum 1514b perturb 10sec
qdisc sfq 19: parent 1:19 limit 127p quantum 1514b perturb 10sec
qdisc sfq 31: parent 1:31 limit 127p quantum 1514b perturb 10sec
$ tc class show dev eth0
class htb 1:11 parent 1:1 leaf 11: prio 0 rate 256000bit ceil 256000bit burst 15Kb cburst 1599b
class htb 1:10 parent 1:1 leaf 10: prio 0 rate 128000bit ceil 128000bit burst 15Kb cburst 1599b
class htb 1:1 root rate 10000Kbit ceil 10000Kbit burst 15Kb cburst 1600b
class htb 1:31 parent 1:1 leaf 31: prio 0 rate 128000bit ceil 128000bit burst 15Kb cburst 1599b
class htb 1:19 parent 1:1 leaf 19: prio 0 rate 512000bit ceil 512000bit burst 15Kb cburst 1599b
$ tc filter show dev eth0
filter parent 1: protocol ip pref 1 fw
filter parent 1: protocol ip pref 1 fw handle 0x1 classid 1:11
filter parent 1: protocol ip pref 1 fw handle 0x9 classid 1:19
filter parent 1: protocol ip pref 1 fw handle 0x15 classid 1:31
into something like this:
Contributors
- Stefan Forstenlechner (t-h-e) stefanforstenlechner@gmail.com
- @qnnnnez
- @iDawer
