AL
alexpeev9/Theater-Laravel-Project
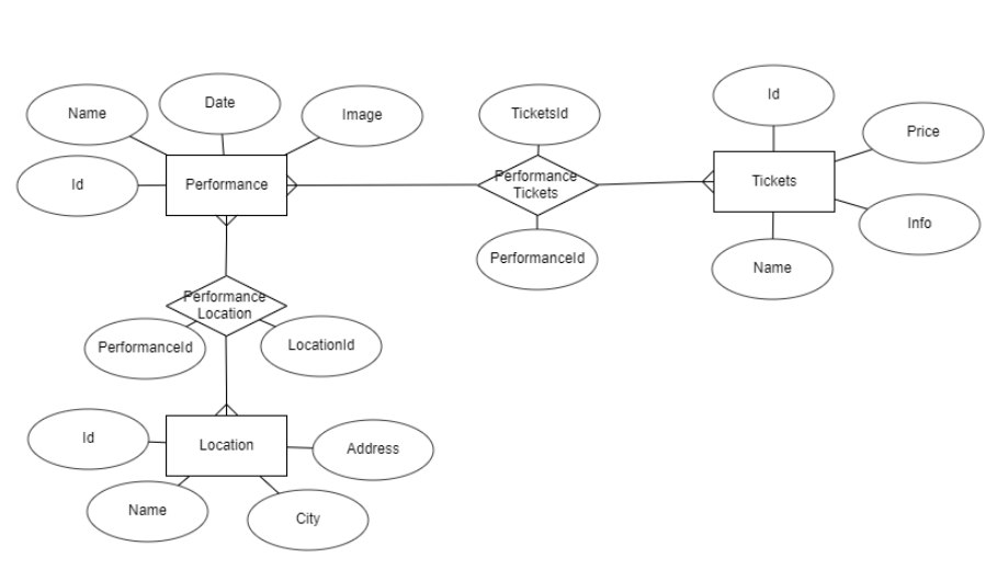
Simple project that collects data about different theaters (name,date,location,tickets) , location for performance (name,address,city) and type of tickets. People can search with name.location and date for the theather they are looking









